Cyber Risiken Check

Ausgangslage

Es kann sich niemand vor den Informationen über die CYBER ANGRIFFE verschießen oder sagen „ich habe es nicht gewusst". Wir müssen heute dvon ausgehen, das wir einen Angriff nicht abwehren können und einen Plan für einen Erfolgreichen Angriff erstellen.

Zusatzinformationen

  • Dieses Thema ist in jedem Fall Strategisch und kann existenzbedrohend sein
  • Bitte beachten Sie, dass hier schon länger der Haftungsschutz der GmbH für den Geschäftsführer oft nicht mehr greift
  • Die Großen Hersteller wie Microsoft müssen inzwischen riesige Summen für den Schutz aufgeben
  • Uns ist aufgefallen das nach und nach deren Geschäftsbedingungen für den von einem Kunden mit mangelhaften Maßnahmen verursachten Schaden immer aggressiver werden.

Die Idee

CYRICHECK hat die Idee um mit diesem Problem umzugerhen

  • eine Strategie definiren
  • einen Plan zu erstellen
  • die Vorraussetugen schaffen
  • die laufende Kontrolle durchführen

nichts tun ist die schlechteste Lösung

  • Das ergibt wie nichts bei diesem Thema eine absolute Sicherheit.
  • Es ist jedoch der Nachweis, dass Sie im Rahmen ihrer Möglichkeiten aktiv sind.

wie gehts weiter ?

  • Auf dieser Seite werden Sie nach und nach weitere Informationen zu dem Thema finden

in Phasen handeln

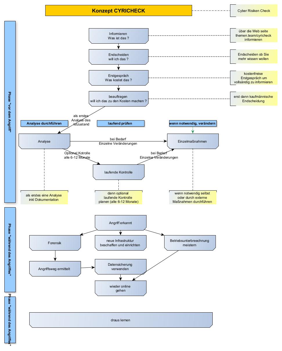
Phase vor dem Angiff (Was muss mann vor dem Angriff tun)

  • In dieser Phase müssen die Maßnahmen erfolgend die mann nur vor dem Angriff durchführen kann
  • ebenso die Maßnahmen um einen Angriff überleben zu können
  • in dieser Phase muss mann daovn ausgehen, das ein Angriff erfolgreich sein wird und wie mann mit diesem Erlfogreichen Angriff umgehen wird
  • ebenso müss in einer laufden Kontrolle immer wieder geprüft werden ob die definierten Bausteine auch noch so vorhanden sind wie geplant
  • Zum Beispiel kann es Sei , das eine umfangreiche Datensicherung auf getrennte Medien vorhanden ist aber doe Mitarbeiter die "Bänder" nicht wechseln. Dann ergibt die Datensicherung nicht den geplanten Schutz
  • es muss geprüft werden ob einer Versicherung möglich ist, ob die Bedinungen eingehalten weden können und ob diesee wirtschaftlich ist
  • es muss für die gesamte Infrastruktur die intensität der Datensicherung definiert werden (Was wird wie gesichert und gelagert)

    Phase währnd des Angriffes (was muss mann während des Angriffs zun)

  • hier ist es das wichtigste Zeil so schnell wie möglich wieder online sein zu können
  • der aus der vorherigen Phase definerte Plan muss heir durchgeführt werden können
  • es ist sehr wahrscheinlich günstier in dieser Situation gleich die vorhandene Infrastruktur auszutauschen. Das hat der Vorteil das mann auch gleich eine neue Technik hat
  • die alte Infrastruktur die befallen ist teuer und zeitlich auwendig zu bereinigen macht keinen Sinn weil Soe danach immer noch alt ist
  • die Forensik muss bei dem Erkannten Angriff sofort erfolgen
    • Ziel der Forensik ist zu ernenen wie der Angrif durchgefühjrt wurde um dieses Einfalstor für die Zukunft zu verschließen
    • Ziel der Forensik ist zu ermitteln welche Datensiicherung für den neuafbau verwendet werden kann
  • aber die Beschaffung der neuen Infrastruktur sollete sofort und parallel efolgen

    Phase nach dem Angrift

  • hier müssen die "Wunden geleckt werden"
  • es muss ermittelt werden welche Vorbereitungen besser werden müssen
  • wichtig ist heir "Nach dem Angriff ist vor dem Angriff"

wie gehts weiter

  • wir haben alle Elemente, die benötigt werden gemeinsm mit den Teinhemen definiert u
  • diese werden in der CIO Norm (INtranet Portal) festgelegt
  • so könnnen bei sich als Teilnehmer der CIO Norm anlemdet und diese Informatioonen nutzen
  • Sie können diese Elmenete auch von uns nutzen und anwenden
  • Sie sollten für sich festlegen wie und in welcher tiefe Sie mit disem Thema umgehen möchten